Skip to content
服務專線:08-889-3808。08-889-3880
|
pscc.sisalgarden@gmail.com
首頁
我要報名
答客問
搜索結果:
課程資訊
註冊
課程表
社大須知
學員須知
講師須知
校園使用須知
學員保險
行事曆
講師介紹
關於瓊麻園
關於社大
理念
課程規劃說明
校務組織
大事紀
交通資訊
常民地方學
櫻花蝦職人 – 蔡財安
魚骨頭工藝師 – 王選雄
宓久製冰廠 – 黃俊程
木日水巷 – 蘇煌文
覆鼎金保安宮 – 張饌鰆
東港捕魚記事 – 鄭枝益
共和新村記憶 – 王立皓
活動紀錄
嚐屏果
學習心得分享
活動報導
社區教育
多元文化與婦女成長
公共參與
提升社區文化自尊
地方特色產業開發與推廣
樂齡學習
公民講座
活動相簿
歷年活動相簿
檔案下載
答客問
屏東縣「旭海-觀音鼻自然保留區」環境維護暨解說員 114年度認證培訓班 初審通過名單
Олимп казино официальный сайт в Казахстане – Olimp Casino
Пинко казино – Официальный сайт Pinco играть онлайн | Зеркало и вход
Pinco Online Kazino Azərbaycanda – Oyun Seçimləri və Turnirlər
Mostbet AZ – bukmeker ve kazino Mostbet – Giriş rəsmi sayt
校務組織
Home
»
關於社大
»
校務組織
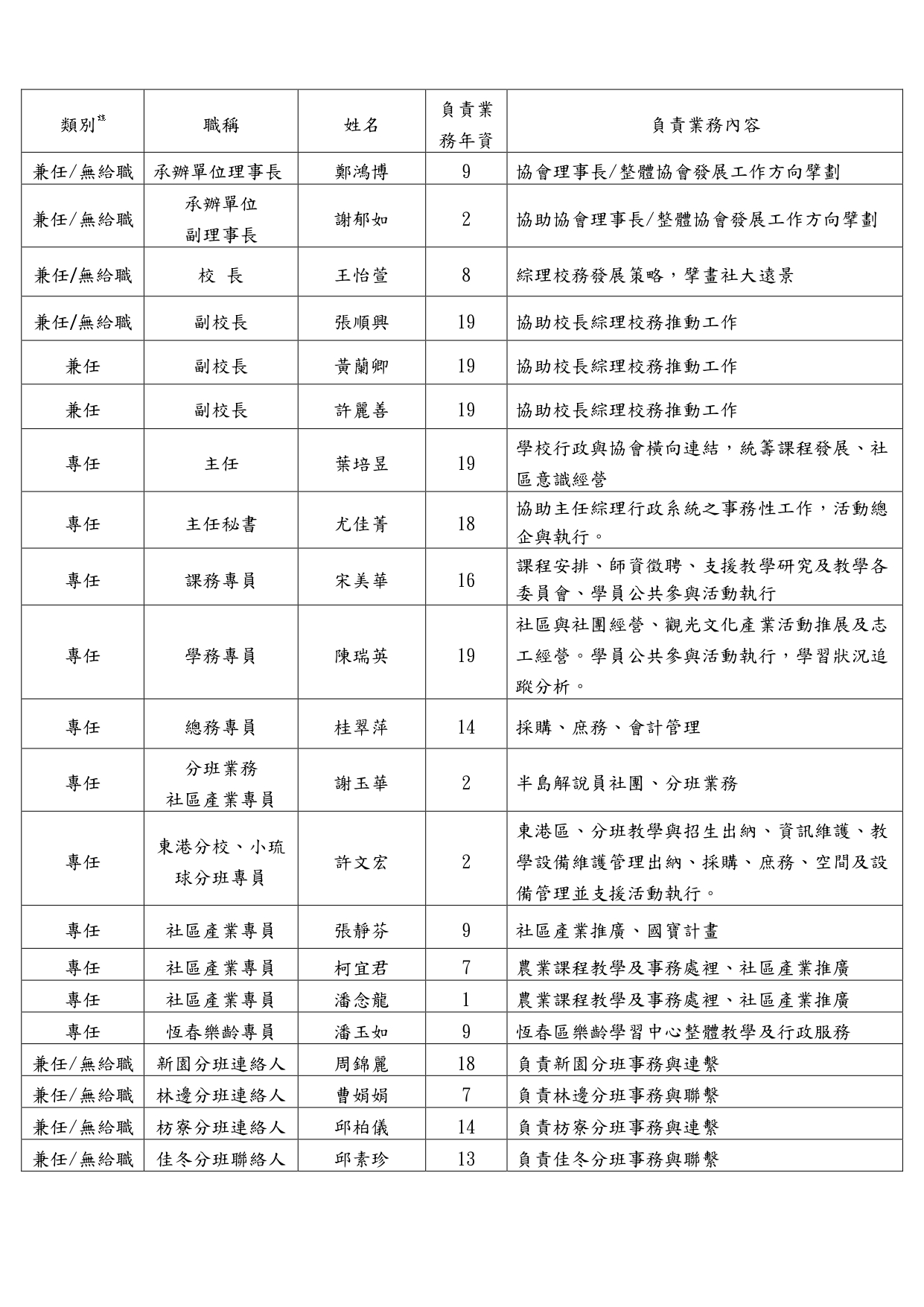
校務組織
管理員
2026-03-04T13:58:03+08:00
校務組織圖
人員職掌
Page load link
Go to Top